缅甸疫情蔓延情况:1月20日确诊人数128人死亡人数1人
缅华网 伊江树报导

{重点播放}直到2021年1月20日晚上8时为止,缅甸新冠肺炎病毒确诊病例累计533,732例,死亡人数19,307人,康复人员511,798人。
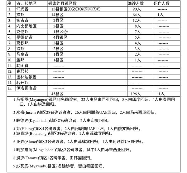
缅甸卫生部于1月20日下午4时发布公告,全国各省邦1月19日的确诊人数共为196人,死亡人数1人,具体数据如下表:

1月20日这一天确诊者最多的省邦又变成仰光省了 ,这是新年以来,仰光省第3次位居全国第一的头衔,这一次确诊人数为90人,比 位居第二的掸邦还多26人,确诊人数也是占全国确诊人数的近二分之一的比例。15个镇区发现的确诊病患者,有8个镇区是由国外进入的确诊者,其中马扬贡镇区33名确诊者,永盛镇区28名确诊者,确诊人员几乎都是由国外回归者,且回归地区来自四面八方,不仅是泰国、马来西亚而已,还包括印度、阿联酋、菲律宾、埃及、俄罗斯及韩国,几乎可说是遍及全球各地,这一点也引起国内许多人士的评论,缅甸是否要这样接受来自全球的确诊者吗?这不是使国内疫情情况雪上加霜么?
位居第二的是掸邦,确诊人数64人,各县区的确诊人数,孟萨(Monghsat)县区35人,孟统(Mongtung)县区9人,林奎(Langkho)县区6人 ,宾朗(Pinlaung)县区3人,其余县区人数可是“数一数二”了。仔细观察全国各省邦地区确诊人数,可发现除了仰光省由于是国外回归者带来了众多的确诊人数之外,其余各省邦中,就属数掸邦确诊人数最多,而且这是连续几个月确诊人数位居第一,疫情情况不可小觑。
位居第三、第四、第五的是实皆省、内比都地区及克伦邦,确诊人数分别为12人、8人及7人。其中克伦邦的7人都是妙瓦底县区的国外回归者。位居第六、第七、第八的曼德勒省、克钦邦及钦邦,确诊人数各为5人、4人及3人。位居第九及第十的是马奎省及孟邦,确诊人数格为2人及1人。接下来的克耶邦、若开邦、德林达依省、伊洛瓦底省及勃固省,都是零确诊地区了。
死亡人数方面,除掸邦有1人死亡之外,其余省邦地区都属零死亡地区了。其中,内比都地区连续52天为零死亡地区,克耶邦及若开邦连续34天为零死亡地区,钦邦连续30天为零死亡地区,德林达依省连续22天为零死亡地区,勃固省连续19天为零死亡地区,实皆省及马奎省连续16天为零死亡,曼德勒省连续12天为零死亡地区,孟邦连续9天为零死亡地区,克伦邦连续7天为零死亡地区,仰光省连续4天为零死亡地区,克钦邦连续2天为 零死亡地区。各省邦地区已有多数变成零死亡地区甚至零确诊地区,但疫情出现反弹的情况仍不能忽视。
缅甸卫生部 (2022年1月20日)晚上8时最后发出的公告中说到,1月20日全国确诊人数128人,与1月19日相比减少68人;当天死亡人数1人,与1月19日死亡人数持平。
评论列表 共有 0 条评论
最新导读

热门文章




发表评论 取消回复